9、WFG100开源飞控复刻

本文将概述复刻WFG100这款开源飞控! 配套的视频教程,可到B站查看: 6869361?type=season 注:当前最新版的PCB工程为V2版(使用是立创V3编辑器) 工程文件、bom、原理图请到此处下载 当前无法使用免费券/打样价格...


配套的视频教程,可到B站查看:《手搓开源飞控系列教程(WFG100飞控)》


注:当前最新版的PCB工程为V2版

工程文件、bom、原理图请到《WFG100硬件设计资料汇总》页面进行下载!


无法使用免费券或打样价格很高时,请查阅

《前言:嘉立创打板价飙升或免费券无法使用?》



焊接相关工具(仅供参考)

1)烙铁头

烙铁头搜索936型,这个东西千万不要贪图便宜,本人在PDD买了一共5枚2块的那种,完全不上锡!

,找价格在4-5块1枚的那种!本人比较喜欢用刀头!


2)焊台与风枪

选择二合一的 ,因为有很多地方需要使用风枪才好焊接!

这个要求不高,本人直接PDD买了一套,百来块钱!


3)焊锡丝

焊锡丝本人采用的是山崎的0.5mm的焊锡,只是焊接飞控的话,买个75g就够了(14.5大洋)


4)183°焊锡膏

部分传感器焊盘非常小,烙铁头极有可能,弄不上焊锡;

另外对于焊工不太好的朋友,在焊接USB座子和SH1.0座子时,可能用焊锡膏会比较好焊!


5)助焊剂

这个可要可不要,因为焊锡丝里面也是有助焊剂的!


6)维修放大镜

放大镜对于工作台比较暗的朋友,以及视力不怎么好的朋友,那是强烈推荐!

用来检查主控芯片的引脚是否连接在一起!


7)吸锡铜线

其实个人是没有用上,但是对于一些新手朋友,可能在焊接单片机引脚的 时候始终连锡,可以使用吸锡铜线。

但是需要注意,吸锡铜线吸完以后很容易导致引脚虚焊,此时需要进行补锡!


8)洗板水

手搓的PCB板上最后会残留很多松香或者助焊剂,这时候可以用洗板水进行清洗!



一、物料采购注意事项


BOM清单视频讲解(B站):

https://www.bilibili.com/video/BV1cyS1B9EAh/?spm_id_from=333.1387.collection.video_card.click


BOM表

BOM表清单_WFG100A飞控V2版_2025-11-18.xlsx (15.24 KB)


1.1、6个电容选用50V耐压值、其余电容采用16V耐压值

C1、C2、C3、C4、C5、C6这6颗电容,耐压值要选择50V的,因为这个板子最大是支持6S供电的。

(4.2 * 6 =25.2V,为了保险起见,直接冗余一倍)



除此以外,还有10V电源的C11与C12需要采用16V的耐压值,剩余的电源都是5V、3.3V了。

所以除了电池端两侧的电容采用50V耐压值外,剩余的电容都可以选择16V的耐压值即可!



1.2、忽略BOM表中的 “FC60PAD”

导出的BOM表中,会有20个 “FC60PAD”,这个不是物料器件,是我们手动添加上去的焊盘。

大家在买料的时候直接忽略即可!




二、几个关键IC的方向摆放

2.1 STM主控朝向


2.2 两颗IMU传感器朝向


2.3 CAN芯片朝向



2.4磁罗盘、气压计、OSD芯片朝向


2.5 两颗大电感旁的电源芯片朝向


三、两处晶振的摆放

3.1 OSD芯片-27Mhz晶振方向区分


买回来的27Mhz如何判断引脚?


我是在这家店采购的27Mhz晶振,最终焊接好以后如下图所示:


3.2 STM32主控的8M晶振,没有正反方向区分

这个晶振没有正反方向区分!!


四、保险丝与双向二极管朝向

  • SMAJ30CA DO-214AC(下图左边)
  • 保险丝(下图右边)

2个器件没有方向区分,任意朝向即可!


五、B5819W二极管朝向(有方向性)



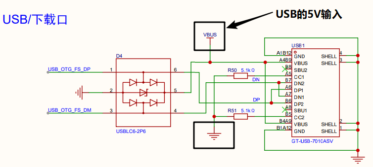
六、USB接口保护芯片的朝向


七、TF卡座(立创三维模型有坑)

千万要注意!注意:立创的SD卡座三维模型的引脚连接有问题!!

正常每个引脚都独立分开的!!!!(如)右图所示


八、用好立创EDA的焊接辅助工具!

众多的物料如何快速摆放的指定的焊盘上,立创EDA工具选项栏中,提供了一个焊接辅助工具,具体操作如下视频所示:

《立创EDA焊接辅助工具视频介绍》


九、器件焊接-视频教程

关键焊接方法,有人喜欢用锡膏+风枪,本人喜欢用烙铁+焊锡。没有好坏之分,能焊上去就行!


9.1 STM32主控芯片

《焊接STM32视频-B站》


9.2 IMU的焊接

《焊接IMU的视频-B站》

由于IMU的焊盘在底部,因此焊接完成后,使用万用表蜂鸣挡,检查IMU的有电源短路情况?这样可以快速评估IMU是否需要重新焊接!



9.3 CNA芯片的焊接

《焊接CAN芯片的视频-B站》

由于CAN芯片的的焊盘在底部,因此焊接完成后,使用万用表蜂鸣挡,检查CAN芯片是否有3.3V电源或5V电源的短路情况?

这样可以快速评估CAN芯片是否需要重新焊接!




9.4 罗盘的焊接

《焊接罗盘&气压计&OSD的视频-B站》

由于罗盘的焊盘在底部,因此焊接完成后,使用万用表蜂鸣挡,检查是否有电源短路情况?这样可以快速评估罗盘是否需要重新焊接!



9.5 气压计的焊接

《焊接罗盘&气压计&OSD的视频-B站》

由于气压计的焊盘在底部,因此焊接完成后,使用万用表蜂鸣挡,检查是否有电源短路情况?这样可以快速评估气压计是否需要重新焊接!


9.6 OSD芯片的焊接

《焊接罗盘&气压计&OSD的视频-B站》


9.7 电源芯片的焊接

《焊接电源芯片的视频-B站》


9.8 SH1.0mm端子的焊接

《焊接SH1.0mm端子&USB座子的视频-B站》


9.9 USB接口的焊接

《焊接SH1.0mm端子&USB座子的视频-B站》

USB接口焊接完成后,请确认5V和GND没有短路(内侧两个是5V,外侧两个是GND)



十、上电前,请检查各路电源没有短路现象!


从原理图可知,整个板子上一共有6组正负极电源,请确保它们均没有短路情况出现,它们分别是:


电源1:锂电池输入

测量方法:

1)使用万用表蜂鸣挡,分别测量以下2个电容的两端,确认万用表没有鸣叫!

2)使用万用表蜂鸣挡,测量以下2个两个焊盘,确认万用表没有鸣叫!


电源2:10V电源

测量方法:

使用万用表蜂鸣挡,测量以下这个电容的两端,确认万用表没有鸣叫!



电源3:5V电源


测量方法:

使用万用表蜂鸣挡,测量以下这个电容的两端,确认万用表没有鸣叫!




电源4:单片机3.3V电源

测量方法:

使用万用表蜂鸣挡,测量以下这个电容的两端,确认万用表没有鸣叫!



电源5:传感器3.3V电源



测量方法:

使用万用表蜂鸣挡,测量以下这个电容的两端,确认万用表没有鸣叫!


注:传感器的3.3V电源有可能会短路,请认真检查:IMU传感器、罗盘、can芯片、气压计的焊接情况!




电源6:USB接口的5V电源

测量方法:

使用万用表蜂鸣挡,测量UBS接口最外面的4个引脚,确认万用表在5V与GND之间,没有鸣叫!



十一、上电检查电源电压,是否正常输出?


在确认锂电池正负极、10V正负极、5V正负极、单片机的3.3V正负极、USB口的5V正负都没有短路后,便可以进行通电测试!


11.1 使用USB线供电,检查电源电压输出!


使用USB线拆入飞控的TypeC端子,给飞控供电上电!(首次上电最好用一个5V电源适配器进行供电,避免极端情况烧坏电脑USB口)


1)检查传感器3.3V电压输出:



2)检查MCU的3.3V电压输出:



11.2 使用锂电池供电,检查电池电压是否正常输出!

当我们通过USB口给飞控供电时,3.3V电压输出正常时,此时我们可以尝试使用3S-6S的锂电池对飞控进行供电。

注意:BAT+为正极,最大支持6S(25.2V的电压输入)!


1)检查电源输入的电压是否正常:(下图两颗电容的电压应该与电池电压相等)




2)检查电源芯片的10V输出:



3)检查电源芯片的5V输出:



4)再次检查MCU3.3V电压是否正常!



5)再次检查传感器3.3V电压是否正常!




十二、安装STM32Cubeprogrammer(固件烧录工具)

在此之前,可先安装一下zadig.exe驱动(可在群文件中下载)


然后再安装STM3的烧录软件,由于这个软件的服务器在外面,所以下载速度比较慢!

可在群文件中,直接找到安装包进行安装,安装过程一直下一步即可~


十三、烧录APM固件(查看传感器数据是否正常)


《固件烧录说明视频-B站》

然后使用STM32Cubeprogrammer直接烧录APM固件。

(其实烧录INAV/PX4/BF其他三个固件都可以;目的就是确认MCU主控、IMU、气压计、罗盘是否正常工作)


13.1 APM固件如下:

WFG100_Arducopter_4.6.3_with_bl(bdshot版本固件-兼容V2V3硬件).hex


13.2 固件烧录说明:

1)首先采用DFU烧录方法,只需要1根TypeC数据线即可烧录。

详见文档《前言:飞控固件的烧录)》


2)如果无法进入DFU模式,可尝试使用STlink烧录。

详见文档《Stlink烧录固件》

如果上述方法都无法烧录,那么说明单片机焊接有问题,请认真单片机相关的电源电路、复位电路、晶振电路!


十四、安装Missionplanner地面站、连接飞控

地面站的安装与连接,请参阅《MP地面站的安装与链接》


十五、飞控核心传感器检测

视频演示

15.1 检查气压计是否有数据?


部分朋友可能会提示:

这种情况,一般是气压计损坏了,换一颗重新试试!气压计在AP固件里面是非常重要的器件,如果气压计损坏整个固件就无法正常运行!


15.2 确认2个IMU的原始数据是否正常输出?

确认2个IMU的 XYZ 三个轴都有原始数据输出,并且相差不大。


15.3 确认磁罗盘的原始数据是否正常输出?

检查mz、my、mx 是否有数据。  这个是内置罗盘的数据。

我这张图里面mz2、my2、mx2 也有数据,是因为我接了外置罗盘。




如果你顺利走到了此步骤,恭喜你,核心部分已经正常,基本上等于复刻成功!

剩余的接口大家自行确认即可!

其他就是烧录你所需的固件,然后逐步测试飞控的功能,比如每个串口是否正常、遥控器接收信号是否正常、PWM电调口是否有信号输出?






相关文档